|   关于我们
首页 关于协会 协会动态 政策法规 行业资讯 党建园地 会员服务
金融资讯 行业动态 行业监管与研究 科技金融 国际资讯 他山之石
金融资讯当前位置:首页 > 行业资讯 > 金融资讯
国务院办公厅:推广政银保联动授信担保;建立基于大数据分析的“银行+征信+担保”的中小企业信用贷款新模式
发表日期:2020-03-30   来源:中国政府网

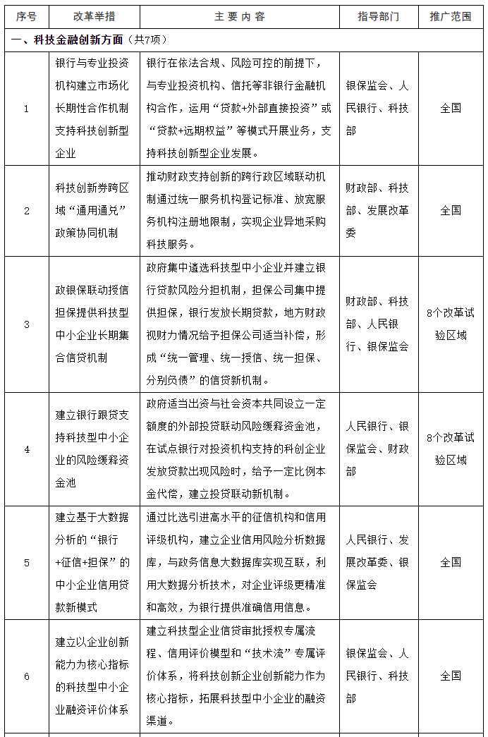
日前,国务院办公厅印发《关于推广第三批支持创新相关改革举措的通知》,明确提出,要大力推广政银保联动授信担保提供科技型中小企业长期集合信贷机制。政府集中遴选科技型中小企业并建立银行贷款风险分担机制,担保公司集中提供担保,银行发放长期贷款,地方财政视财力情况给予担保公司适当补偿,形成“统一管理、统一授信、统一担保、分别负债”的信贷新机制。

建立基于大数据分析的“银行+征信+担保”的中小企业信用贷款新模式。通过比选引进高水平的征信机构和信用评级机构,建立企业信用风险分析数据库,与政务信息大数据库实现互联,利用大数据分析技术,对企业评级更精准和高效,为银行提供准确信用信息。


国务院办公厅

关于推广第三批支持创新相关改革举措的通知


各省、自治区、直辖市人民政府,国务院各部委、各直属机构:

为深入实施创新驱动发展战略,党中央、国务院在京津冀、上海、广东(珠三角)、安徽(合芜蚌)、四川(成德绵)、湖北武汉、陕西西安、辽宁沈阳等8个区域部署开展全面创新改革试验,着力破除制约创新发展的体制机制障碍,推进相关改革举措先行先试。有关地区和部门认真落实党中央、国务院决策部署,聚焦发挥市场和政府作用有效机制、促进科技与经济深度融合有效途径、激发创新者动力和活力有效举措、深化开放创新有效模式,大胆探索创新,取得了一系列改革突破,形成了若干新经验新成果,已于2017年、2018年分两批推广36项改革举措。为进一步发挥改革试验的示范带动作用,经国务院批准,决定在全国或8个改革试验区域内推广第三批20项改革举措。现就有关事项通知如下:

一、推广的改革举措

(一)科技金融创新方面7项:银行与专业投资机构建立市场化长期性合作机制支持科技创新型企业;科技创新券跨区域“通用通兑”政策协同机制;政银保联动授信担保提供科技型中小企业长期集合信贷机制建立银行跟贷支持科技型中小企业的风险缓释资金池;建立基于大数据分析的“银行+征信+担保”的中小企业信用贷款新模式建立以企业创新能力为核心指标的科技型中小企业融资评价体系;银行与企业风险共担的仪器设备信用贷。

(二)科技管理体制创新方面6项:集中科技骨干力量打造前沿技术产业链股份制联盟;对战略性科研项目实施滚动支持制度;以产业数据、专利数据为基础的新兴产业专利导航决策机制;老工业基地的国有企业创新创业增量型业务混合所有制改革;生物医药领域特殊物品出入境检验检疫“一站式”监管服务机制;地方深度参与国家基础研究和应用基础研究的投入机制。

(三)知识产权保护方面2项:建立跨区域的知识产权远程诉讼平台;建立提供全方位证据服务的知识产权公证服务平台。

(四)人才培养和激励方面1项:“五业联动”的职业教育发展新机制。

(五)军民深度融合方面4项。

二、结合各自实际,深化改革探索

各地区、各部门要以习近平新时代中国特色社会主义思想为指导,深入贯彻党的十九大和十九届二中、三中、四中全会精神,坚定实施创新驱动发展战略,以钉钉子精神巩固完善全面创新改革试验成果,真正取得扎实成效。要把推广第三批改革举措与巩固落实第一批、第二批改革举措结合起来,同一领域的改革举措要加强系统集成,不同领域的改革举措要强化协同高效,不断巩固和深化在解决体制性障碍、机制性梗阻和开展政策性创新方面取得的改革成果,推动各方面制度更加成熟更加定型,真正把制度优势转化为治理效能。要认真梳理和总结本地区、本部门全面创新改革试验工作的成效和经验,在充分发挥已推广改革举措和典型经验示范带动作用的同时,继续加强和深化改革创新探索实践,进一步聚焦重点领域和关键环节,不断激发市场活力和社会创造力,推动经济持续健康发展。

三、明确主体责任,抓好组织实施

各省(区、市)人民政府要加强对全面创新改革试验工作的组织领导,着力以改革疏通堵点、破解痛点、攻克难点。要健全完善激励机制,细化实化任务分工,确保改革举措落地生根,更好服务经济社会发展。要结合本地区、本部门具体工作实际,坚持因地制宜、实事求是,务求取得实效。要充分调动各方面的积极性、主动性和创造性,进一步推动形成担当作为、勇于创新的工作作风,营造有利于创新创业创造的良好社会环境。

国务院各有关部门要结合各自职责,积极主动作为、加强政策协同、做好工作衔接,加强对本领域全面创新改革试验工作的支持和指导。国家发展改革委和科技部要发挥牵头部门作用,做好统筹协调,加强政策解读,总结宣传典型经验和成效,重要情况和问题及时向国务院报告。


附件:第三批支持创新相关改革举措推广清单



国务院办公厅

2020年1月23日


附件


第三批支持创新相关改革举措推广清单



上一条:金融政策持续推出 支持中小微企业复工复产
下一条:中国银保监会发布《关于加强产业链协同复工复产金融服务的通知》

关注我们

Copyright © 2016 广东省融资担保业协会 版权所有 电话:020-83064261 传真:020-83224834 粤ICP备:16074846号

技术支持:35互联  访问量:10284